项目文章 | 帕金森病治疗添新招!广州医科大学团队揭秘RRx-001的“中枢+肠脑轴”调控机制

开年大捷!NC案例+1!中国农业大学马云飞团队深度解析神经肽SP同步破解结肠炎与焦虑的关键机制
2026 年 2 月 4 日
IF=14.1!浙大一附院团队新发现拿下高分一区TOP,代谢组+机器学习看清消化道疾病的4类风险人群
2026 年 3 月 5 日

         帕金森病(PD)的“神经退行性困境”长期难以突破——作为常见神经退行性疾病,其核心病理为多巴胺能神经元丢失与运动功能障碍,神经炎症与星形胶质细胞异常激活是关键驱动因素,现有治疗仅能缓解症状,无法阻断病程进展,缺乏靶向核心病理的根治性方案。

        近日,广州医科大学等团队在Cellular and Molecular Life Sciences(IF=6.2)发表的重磅研究,为PD治疗提供了全新靶点:小分子免疫调节剂RRx-001可通过靶向LCN2-NLRP3炎症小体通路,抑制星形胶质细胞焦亡,保护多巴胺能神经元,同时调节肠道菌群与黑质代谢谱。这项研究揭示了“RRx-001-LCN2-NLRP3-星形胶质细胞焦亡”的核心机制,整合中枢神经调控与肠脑轴调节,为PD的神经炎症靶向治疗开辟了新赛道。

        百谱生物为该研究提供了非靶代谢组检测服务!

文章题目:RRx-001 ameliorates astrocyte pyroptosis by regulating LCN2-NLRP3 inflammasome activation in an MPTP-induced parkinson’s disease mouse model

中文题目:RRx-001通过调控LCN2-NLRP3炎症小体激活改善MPTP诱导的帕金森病小鼠模型中星形胶质细胞的焦亡

期刊名称:Cellular and Molecular Life Sciences

影响因子:6.2

发表时间:2026年1月

发表单位:广州医科大学附属第一医院等

研究方法:非靶代谢组学微生物组和转录组等

图1 RRx-001逆转MPTP诱导的帕金森病(PD)小鼠运动障碍

旷场试验:RRx显著增加模型鼠总移动距离与平均速度;

抓握试验:提升肢体握力评分,改善肢体无力;

爬杆试验:缩短爬杆时间,增强运动协调性;

转棒试验:延长跌落潜伏期,改善平衡能力;

证实RRx呈剂量依赖性逆转MPTP诱导的运动功能障碍。

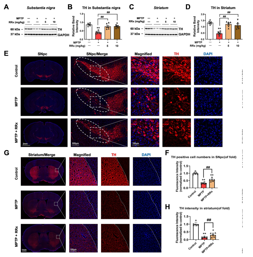
图2 RRx-001可防止MPTP诱导的PD小鼠DAergic神经元的缺失

Western blot:RRx上调黑质与纹状体中TH(酪氨酸羟化酶,DAergic神经元标志物)蛋白表达;
免疫荧光:增加黑质致密部(SNpc)TH阳性细胞数量,提升纹状体TH阳性纤维密度,减少DAergic神经元丢失。

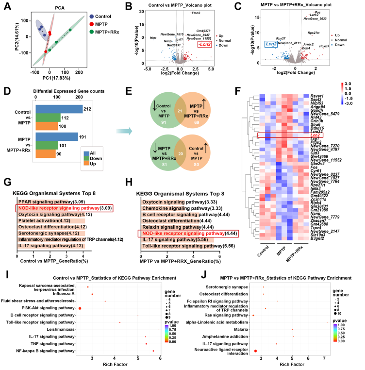
图3 RRx-001降低Lcn2 mRNA的表达,并抑制相关通路活性

RNA-seq分析:模型组Lcn2 mRNA显著上调,RRx可逆转这一趋势;
KEGG富集:NOD样受体信号通路、IL-17信号通路等炎症通路被RRx抑制;
差异基因:筛选出41个核心差异基因,LCN2为关键调控靶点。

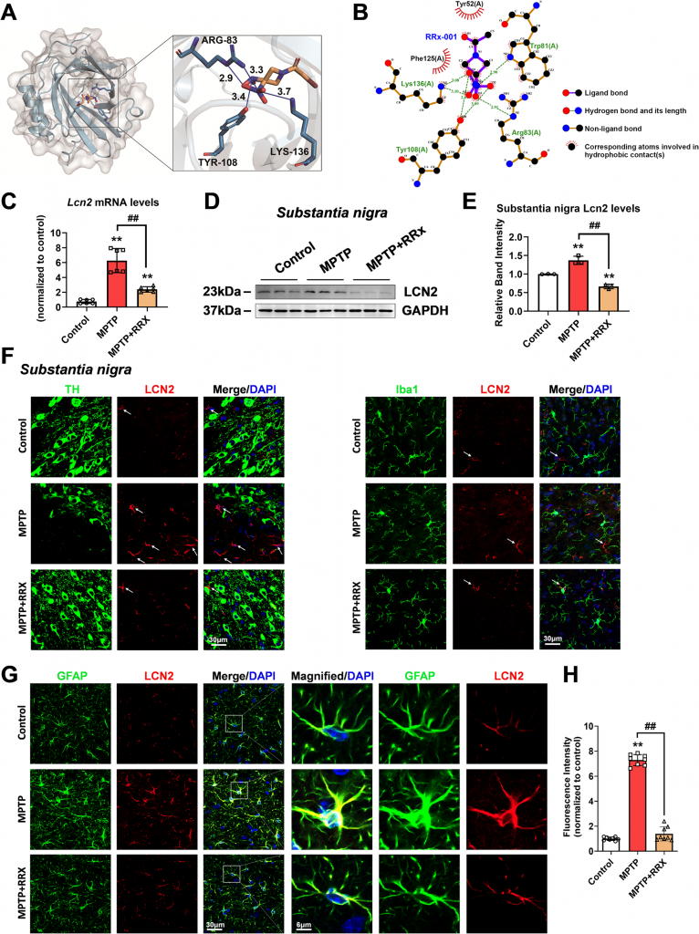
图4 RRx-001可下调星形胶质细胞中LCN2的表达

分子对接:RRx与LCN2蛋白结合亲和力高,形成稳定氢键与疏水相互作用;
RT-qPCR/Western blot:RRx显著降低模型鼠黑质Lcn2 mRNA与蛋白表达;
免疫荧光:LCN2主要与星形胶质细胞标志物GFAP共定位,RRx可抑制星形胶质细胞中LCN2表达。

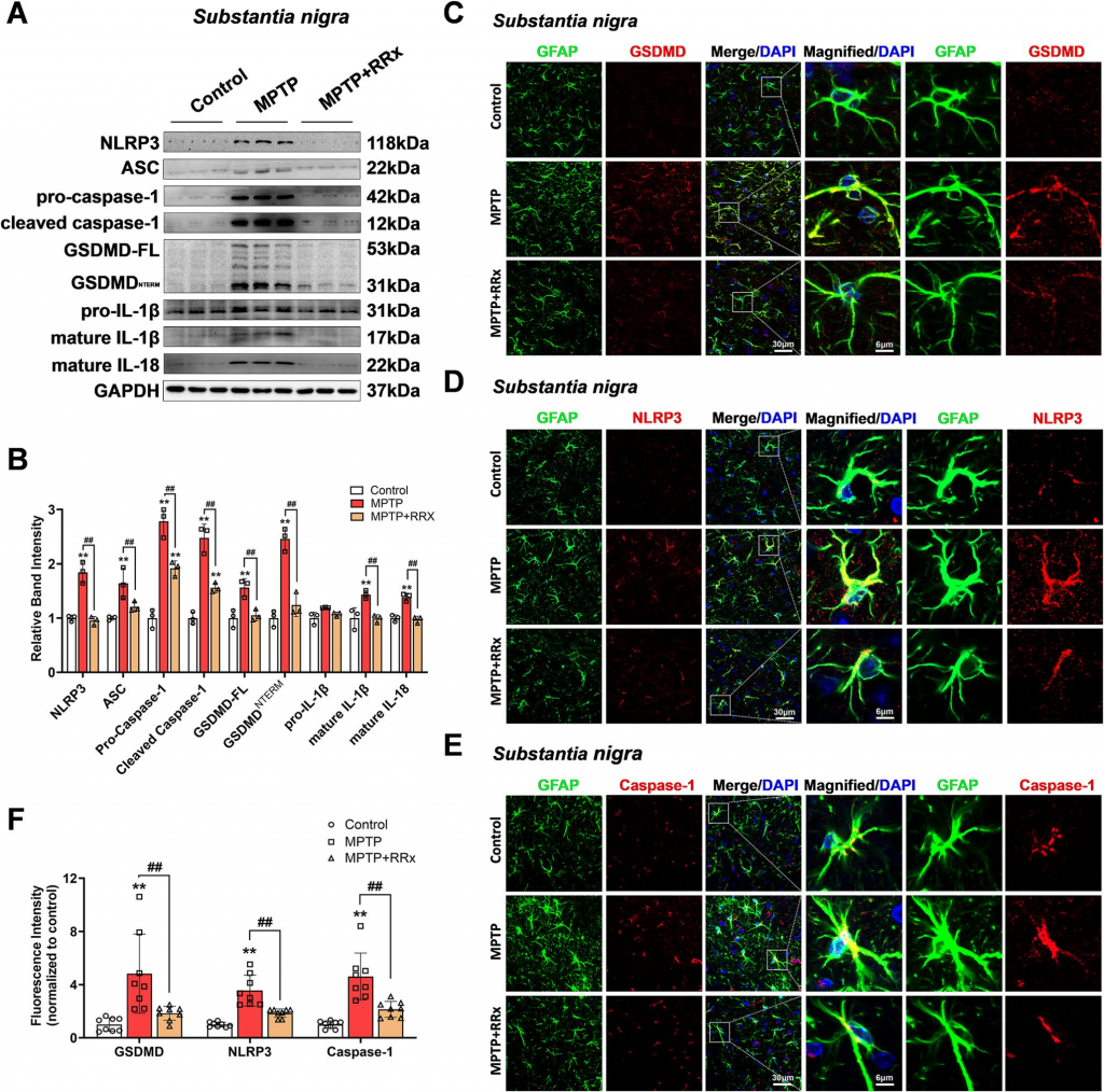
图5 RRx-001通过抑制NLRP3炎症小体激活缓解星形胶质细胞焦亡

蛋白水平:RRx降低模型鼠黑质NLRP3、ASC、裂解型caspase-1、GSDMD-N(焦亡标志物)及成熟IL-1β、IL-18表达;
免疫荧光:减少星形胶质细胞中GSDMD、NLRP3、caspase-1的阳性荧光强度,证实 RRx抑制星形胶质细胞焦亡。

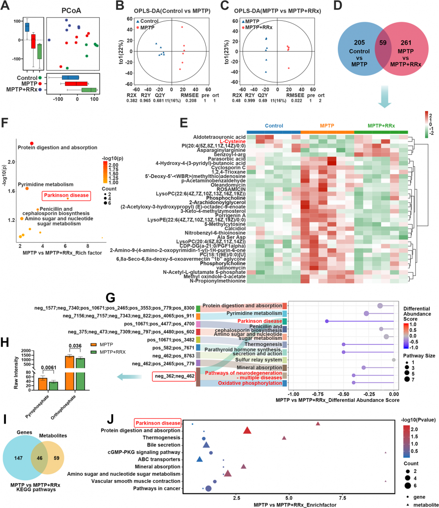
图6 RRx-001处理的MPTP小鼠黑质代谢组学分析

代谢组分离:PCoA/OPLS-DA显示三组代谢表型显著分离;

关键代谢物:上调L-半胱氨酸(谷胱甘肽前体,抗氧化),下调与PD相关的焦磷酸、正磷酸;

富集通路显著抑制“帕金森病”通路及氧化磷酸化通路改善黑质代谢紊乱。

图7 RRx-001改善了PD小鼠的粪便菌群失调

PLS-DA 分析:RRx组肠道菌群结构与模型组显著分离;

α 多样性:恢复模型鼠肠道菌群多样性;

核心菌群:上调Deferribacterota门丰度(与NLRP3炎症小体抑制相关),重塑肠道菌群组成。

图8 RRx-001改变了MPTP处理小鼠的粪便代谢

代谢表型:三组粪便代谢物可明确区分;

差异代谢物:筛选出20种核心差异代谢物,涉及氨基酸代谢、炎症介质调节通路

通路富集:调控苯丙氨酸/酪氨酸代谢、花生四烯酸代谢等,通过肠脑轴辅助改善PD病理。

百谱云