


2025年6月,中国农业大学葡萄与葡萄酒研究中心潘秋红教授团队联合北京市农林科学院合作在Horticulture Research在线发表了题为“GWAS identifies a molecular marker cluster associated with monoterpenoids in grapes”的研究论文,通过代谢物的全基因组关联分析(mGWAS),揭示了葡萄中单萜类化合物相关的分子标记簇及候选基因,为葡萄育种提供了新的遗传工具和理论基础。本研究共鉴定出4089个与单萜类物质相关的显著单核苷酸多态性位点(sigSNPs)和892个候选基因。筛选出61个位于基因区且两年检测中均稳定出现的核心SNP位点,并利用葡萄种质资源群体进行验证,证实其中25个核心SNP位点的等位基因与单萜类物质含量高度关联。本研究为葡萄香气育种提供了一套分子标记组合,并构建了调控葡萄单萜类物质合成的候选基因网络。
葡萄(Vitis vinifera L.)作为一种全球广泛栽培的水果,其独特的香气成分在吸引消费者、提升市场价值方面扮演着至关重要的角色。葡萄的复杂香气由多种挥发性化合物组成,包括绿叶挥发物、苯类化合物、酯类、类异戊二烯和萜类化合物等。在众多香气成分中,单萜类化合物因其赋予葡萄及其制品,如葡萄酒和果汁,独特的花香而备受关注。然而,尽管单萜类化合物的重要性已被广泛认可,但其遗传调控机制仍有许多未知领域亟待探索。

文章题目:GWAS identifies a molecular marker cluster associated with monoterpenoids in grapes
期刊名称:Horticulture Research
影响因子:8.7
发表时间:2025年6月
研究方法:mGWAS等
发表单位:中国农业大学、北京市农林科学院林业果树研究所
研究思路:

1. F₁杂交群体:由玫瑰香型葡萄”亚历山大玫瑰”(父本,高单萜类物质含量)和无香型葡萄“圣诞玫瑰”(母本,低单萜类物质含量)杂交获得,2017年和2018年分别对126株、116株单株进行采样,果实经液氮冷冻后于-80℃保存备用。
2. 种质资源群体:包含97个葡萄品种,取自山西省农业科学院果树研究所,2019年采集幼叶和成熟浆果,用于验证GWAS获得的显著SNP位点。
1. 挥发性代谢组:采用HS-SPME-GC-MS技术测定样本中单萜类物质。
2. mGWAS:对亲本和杂交后代进行重测序,测序数据比对至葡萄PN40024参考基因组,采用混合线性模型,对两年内68个单萜类性状开展mGWAS,筛选显著SNP位点及上下游10kb范围内的候选基因。
3. 候选SNP标记验证:利用PLINK v1.90软件筛选两年稳定存在的核心SNP位点,采用KASP技术在种质资源群体中验证,通过高通量基因分型分析基因型与单萜类物质含量的关联。
4. 基因过表达实验:克隆“白麝香455”和“小芒森”的VvGGPPS-LSU基因,构建重组表达载体,分别在番茄果实、葡萄果皮中进行瞬时过表达,在葡萄愈伤组织中进行稳定过表达,检测基因表达量及单萜类、类异戊二烯物质含量变化。
5. 分子生物学分析:RT-qPCR检测基因表达量;利用激光共聚焦显微镜进行VvGGPPS-LSU蛋白的亚细胞定位。
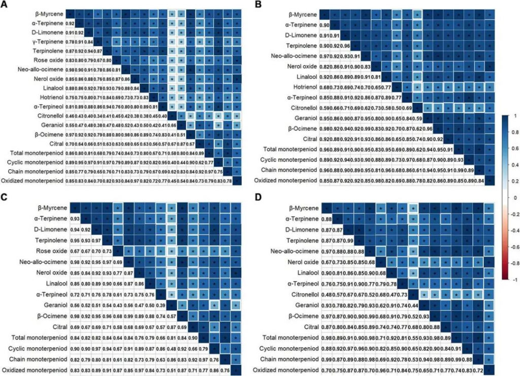
对玫瑰亲本单萜检测发现,“圣诞玫瑰”仅含芳樟醇和香叶醇两种单萜,“亚历山大玫瑰”则检测到15种,含环单萜、链状单萜及氧化型单萜,所有单萜均以游离型和糖苷结合型存在,且游离型含量更低,部分单萜含量超10μg/L,氧化型单萜含量低于1μg/L。2017-2018年分别检测F₁杂交群体各鉴定出15种、13种单萜,而γ-萜品烯和玫瑰氧化物仅2017年检出。除少数单萜仅含游离型外,其余均有两种存在形式,2018年部分单萜含量范围更广,推测与气候相关。
将单萜按结构分为三类分析,发现F₁群体各性状糖苷结合型与总含量分布高度相似,杂交后代主要单萜种类与母本一致,各性状频率呈非正态分布且偏向低含量区间。除2018年4种单萜外,几乎所有单萜性状变异系数均>40%,总含量和糖苷结合型含量变异系数分别为24.04%~143.31%、15.81%~151.69%,芳樟醇变异程度最大。Spearman相关性分析显示,两年检测中各单萜性状间均呈显著正相关,多数相关系数>0.6,表明这些化合物生物合成可能受相似调控模式控制。

图1 F1代群体中单萜类化合物性状的相关矩阵
作者利用568953个SNP标记,对F₁群体两年检测的68个单萜类性状(总含量和糖苷结合型含量)进行mGWAS,均采用混合线性模型分析。曼哈顿图显示,大部分显著SNP位点集中在5号染色体,不同性状间显著位点大量重叠,单体化合物的糖苷结合型与总含量相关位点、不同类型单萜性状间位点均有明显重叠,1783个位点为各性状共有。研究共鉴定4089个显著SNP位点,其中4078个位于5号染色体,其上下游10kb内鉴定出892个候选基因,827个位于5号染色体。
为验证5号染色体8Mb区间SNP簇的可靠性,主成分分析显示F₁群体单株随机分布,未按单萜含量聚类,排除群体分层影响;LD分析表明,5号染色体LD衰减速度与全基因组一致,排除背景LD干扰,且其重组特征符合全基因组规律,8Mb区间存在多个独立LD区块,提示多个遗传变异位点共同调控性状。随机选取50个显著SNP位点进行基因型-表型相关性分析,均呈显著相关,证实GWAS结果可靠。

图2 单萜类化合物性状的GWAS分析结果示例
因99%以上显著SNP位点集中在5号染色体,作者认为该区域存在单萜类含量相关分子标记簇。基于5号染色体显著SNP的LD关系和P值(核心SNP定义为10kb窗口内无LD且P值最低的独立SNP),从两年数据中筛选出61个稳定核心SNP,均位于候选基因外显子区及5号染色体上游,与61个基因一一对应。经葡萄T2T参考基因组比对,所有基因均定位在5号染色体,无假基因。
KEGG富集分析显示,这些基因主要富集于萜类骨架生物合成等通路,关键基因为1-脱氧-D-木酮糖-5-磷酸合酶1(VvDXS1)和新候选基因香叶基香叶基焦磷酸合酶大亚基(VvGGPPS-LSU),另有多种功能基因参与调控。233个和187个显著SNP分别与两基因相关:VvDXS1的两个CDS区SNP均为同义突变,均关联单萜含量升高;VvGGPPS-LSU的3个SNP(含1个核心SNP),除4种单萜外均关联其余单萜性状,其CDS区核心SNP突变关联单萜高含量。

图3 5号染色体基因型数据分析

图4 5号染色体上与单萜类化合物性状相关的标记SNP及基因簇分布
本研究采用KASP技术,在97个葡萄品种的种质资源群体中验证61个候选SNP标记可靠性,成功检测53个标记基因型,8个因无法设计引物未纳入检测,同时定量分析该群体葡萄浆果单萜含量。结果显示,群体中β-罗勒烯、反式-β-罗勒烯和芳樟醇含量最高,与杂交群体一致;各单体单萜含量差异显著,变异倍数5~558倍,β-柠檬醛变异最显著,另有5种单萜变异倍数达100倍。各单体与总单萜含量呈显著正相关(P<0.05),故以总单萜含量为表型指标。53个检测位点中32个与单萜含量相关,25个可导致单萜含量明显变化,可作为可靠标记;其中VvGGPPS-LSU的chr5_2987350位点(C/T或T/T基因型单萜含量更高)和VvDXS1的chr5_3854251位点(C/C基因型单萜含量更低),结果与F₁群体一致,证实了25个核心SNP标记的可靠性。

图5 种群中不同基因型在主要SNP位点的浓度分布小提琴图
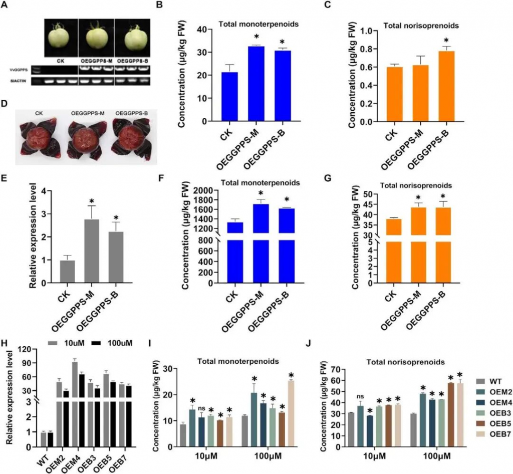
为探究新候选基因VvGGPPS-LSU调控单萜类物质合成的功能,本研究从“白麝香455”和“小芒森”两种葡萄中克隆该基因的编码序列并分析。结果发现,“白麝香455”中该基因chr5_2987350位点为T/T基因型(简称VvGGPPS-B),“小芒森”中为C/C基因型(简称VvGGPPS-M)。两种基因型均包含两个保守的天冬氨酸富集基序(FARM和SARM),该基序对底物结合至关重要。以VvGGPPS-B为代表,利用载体和激光共聚焦显微镜进行亚细胞定位分析,证实该蛋白定位于质体,与其次级代谢调控功能的预期一致。
明确其功能,作者开展系列过表达实验:微型番茄果实瞬时过表达两种基因型后,共鉴定出16种单萜类化合物(链状单萜占主导,与葡萄浆果结果一致),除β-罗勒烯外,其余15种单萜含量均显著升高,总单萜及类异戊二烯含量也显著高于对照,其中VvGGPPS-B组类异戊二烯含量升高更明显。“夏黑”葡萄过表达实验中,两种基因型均成功过量表达,使总单萜含量分别升高29%(VvGGPPS-M)和22%(VvGGPPS-B),类异戊二烯含量均升高15%,20种单萜中17种含量显著上升。葡萄愈伤组织实验进一步验证,该基因过表达株系在补充IPP和DMAPP混合底物后,单萜和类异戊二烯含量显著升高,野生型无明显变化。综上,VvGGPPS-LSU兼具香叶基焦磷酸合酶(GPPS)和香叶基香叶基焦磷酸合酶(GGPPS)双重功能,可合成GPP和GGPP,分别为单萜和类异戊二烯合成提供前体,明确其对单萜类物质合成的调控作用。

图6 VvGGPPS-LSU过表达对番茄果实、葡萄皮及葡萄愈伤组织中单萜类化合物和异戊二烯类化合物浓度的影响
本研究以玫瑰香型品种“亚历山大麝香”与非芳香品种“圣诞玫瑰”杂交获得的F₁群体为材料,连续两年对单萜类物质含量开展全基因组关联分析(mGWAS)。研究共鉴定出4089个与单萜含量相关的显著SNP位点,以及892个候选基因。结果显示,无论是单萜类物质的糖苷结合态含量,还是总含量(糖苷结合态与游离态总和),不同单萜组分的关联信号均高度重叠,且绝大多数显著SNP位点富集于5号染色体约8 Mb的连续区间内,提示该区域存在调控单萜含量的分子标记簇。
为验证标记可靠性,研究利用独立种质资源群体进行验证,发现该区间内25个lead SNP位点的基因型与单萜含量显著相关,可作为单萜含量检测的可靠分子标记集。进一步功能验证实验证实,新鉴定的候选基因——香叶基香叶基焦磷酸合酶大亚基(VvGGPPS-LSU)具有双重调控功能,既能参与单萜类物质的合成调控,也能调控降异戊二烯类香气物质的合成,为葡萄单萜类香气性状的遗传改良和分子标记辅助育种提供了重要理论依据和实用工具。
广靶定量代谢组学,结合了“非靶向代谢组学”的“广覆盖”(测得多)和“靶向代谢组学”的“准定量”(测得准)的优势,一次检测就能同时完成植物70000+种代谢物的定性和准确定量,涵盖糖、氨基酸、黄酮、萜类、生物碱、激素等关键物质 ,通过稳定同位素内标与基质匹配校正,实现精准定量(单位:ug/mL)。单次可以高通量定性定量检出超过3000+种代谢物,能够挖掘更丰富、更精准、更有效的代谢组学数据,助力科研新发现。
产品优势:
