植物胁迫专集 | 5篇项目文章揭示植物逆境求生的“组学智慧”:抗逆代谢调控研究新思路

JHM (IF=11.3) | 暴露组学+AI 破解EPL谜题,25%育龄女性受困早期妊娠丢失,污染物+代谢紊乱是关键!
2026 年 1 月 9 日
双buff加持,审稿人“暗戳戳”加分的小心机!
2026 年 1 月 12 日
        植物胁迫,作为影响作物产量与生态稳定性的核心瓶颈,是植物生理学与作物育种领域的重点研究方向。它涵盖干旱、盐碱、极端温度、重金属污染及生物侵害等多种逆境类型,会直接干扰植物光合作用、物质代谢与生长发育进程,甚至导致植株死亡。解析植物抗逆机制、挖掘抗逆基因资源,是培育抗逆作物、保障粮食安全的关键。当前研究已从传统生理观测深入到分子层面,尤其是代谢多组学等技术的应用,为精准解码植物逆境响应的代谢通路、调控网络提供了核心支撑。通过整合代谢组、转录组、蛋白组等多维度数据,可以系统揭示植物在胁迫下的物质合成、信号传导及抗性形成机制,为抗逆作物遗传改良提供了坚实的理论依据与技术路径。

文章一

 

茉莉酸通过激活SIJAZ2/3-SIMYC3-like模块调控番茄在低钾胁迫下的钾离子吸收

文章期刊Journal of Integrative Plant Biology

影响因子:9.3

发表时间:2025年5月

合作单位:沈阳农业大学等

百谱生物提供了植物激素靶向检测服务!

研究思路

组学结果

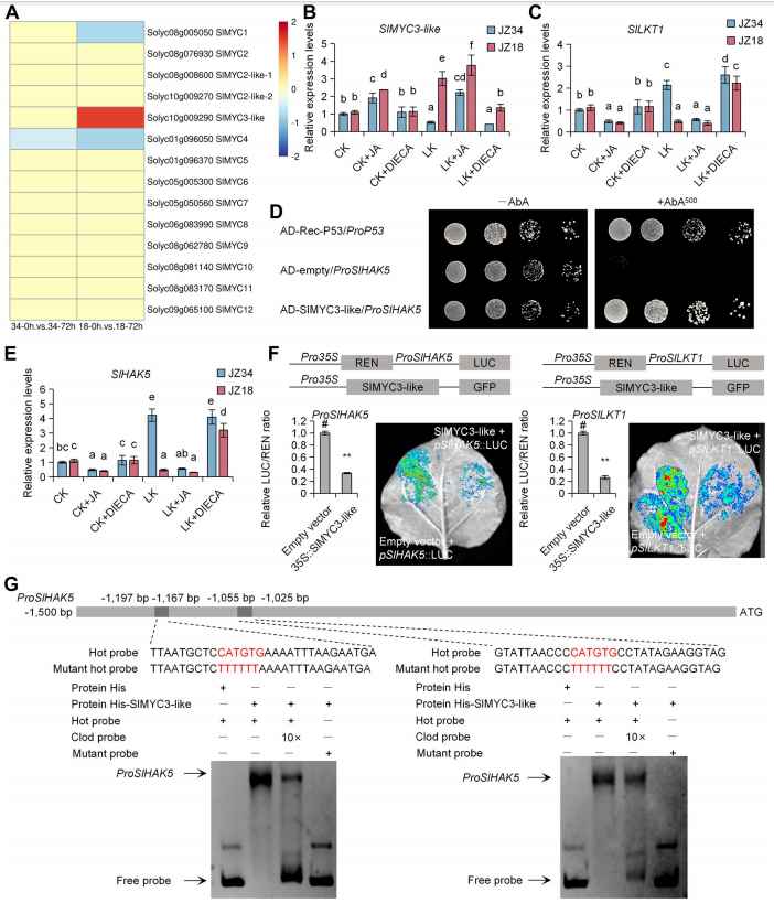
  • 低K⁺胁迫下,耐低K⁺番茄JZ34的JA合成基因表达和JA含量低于敏感型JZ18;JZ34根和地上部K⁺含量更稳定,JZ18根K⁺含量持续下降。

图1 低K+(LK)条件下茉莉酸(JA)生物合成基因的表达、JA含量和钾(K+)含量

  • MeJA处理抑制两种番茄的生长和K⁺吸收,低K⁺条件下抑制更显著;JA合成抑制剂DIECA可缓解JZ18的低K⁺胁迫抑制,恢复生长和K⁺吸收能力。

图2 茉莉酸(JA)在低钾(K+)(LK)条件下促进生长抑制

  • SlMYC3-like在低K⁺敏感型番茄中高表达,MeJA可诱导其表达;SlMYC3-like直接结合SlHAK5SlLKT1的启动子,抑制这两个K⁺吸收相关基因的转录。

图3 SlMYC3样蛋白直接结合SlHAK5SlLKT1启动子并作为转录抑制因子发挥作用

 

文章二

 

短小芽孢杆菌G5联合硅通过调节茉莉酸盐、赤霉素和乙烯串扰增强干旱胁迫甘草黄酮生物合成

文章期刊Plant Physiology and Biochemistry

影响因子:5.7

发表时间:2025年1月

合作单位:宁夏医科大学、西北大学第一医院

百谱生物提供了非靶向代谢组检测服务!

研究思路

组学结果

  • 全样本共鉴定806个差异表达代谢物(DEMs),D+G5+Si组DEMs数量(269个)最多;13个核心DEMs富集于甘油脂代谢等通路,138个特有DEMs部分参与苯丙烷类和黄酮类生物合成。

图3 对经G5或/和硅处理的干旱胁迫下甘草幼苗中核心与独特差异表达基因(DEMs)进行的多数据库分析

  • 聚类热图呈现出不同处理组基因和代谢物的层级聚类特征;清晰反映对照、干旱胁迫及各缓解处理对甘草转录组和代谢组的差异化调控模式。

图4 在D与CK、D+G5、D+Si以及D+G5+Si的对比分析中,差异表达基因(DEGs)和差异表达代谢物(DEMs)被用于整合转录组与代谢组分析

  • D+G5+Si组转录组与代谢组共富集23个共同通路,覆盖黄酮类、苯丙烷类生物合成等;D+G5组聚焦黄酮和黄酮醇合成,D+Si组侧重α-亚麻酸代谢,联合处理通路覆盖更全面。

图5 G5或/和硅肥施用对干旱胁迫下甘草幼苗差异表达基因(DEGs)和差异表达微小基因(DEMs)的维恩图及KEGG通路富集分析

  • G5及G5+Si激活JA和ET信号通路,G5或/和Si抑制GA信号通路,实现激素信号协同调控;热图直观展示了各激素通路关键基因在不同处理组的差异表达模式。

图6 G5或/和硅肥施用对干旱胁迫下甘草幼苗植物激素信号转导(含茉莉酸、生长素和乙烯)的KEGG流程图及差异表达基因表达热图

 

文章三

 

综合转录组学和广靶代谢组学分析揭示了椰子幼苗对冷应激的分子反应

文章期刊International Journal of Molecular Sciences

影响因子:4.9

发表时间:2023年9月

合作单位:中国热带农业科学院等

百谱生物提供了植物广靶代谢组检测服务!

研究思路

组学结果

  • 8524个差异表达基因(DEGs)注释到GO数据库,涵盖生物过程、细胞组分、分子功能三大类;核心富集条目包括RNA修饰、细胞芳香族化合物代谢、锌离子结合等,多呈下调趋势。

图3 LT组与对照组差异表达基因(DEGs)的GO分类

  • 所有DEGs富集于132条KEGG通路,核心通路为MAPK信号通路、氨基酸生物合成等;上调DEGs聚焦植物-病原体互作、碳代谢,下调DEGs集中在氨基酸糖代谢、苯丙烷生物合成等。

图4 LT与CK组差异表达基因(DEGs)的KEGG通路富集分析

  • 正/负离子模式下,DAMs聚类热图和PCA显示冷胁迫组与对照组分离明显;DAMs主要富集于氨基酸代谢、黄酮生物合成等通路,分类以苯丙烷类、脂质类、有机氧化合物为主。

图7 LT与CK的代谢组分析

  • 正离子模式下DEGs与DAMs共富集47条KEGG通路,负离子模式共富集31条;核心共富集通路包括氨基酸代谢、碳水化合物代谢、次生代谢物生物合成等,体现转录-代谢协同。

图8 对LT和CK中差异表达基因(DEGs)和差异积累代谢物(DAMs)关联的前30个KEGG通路富集分析

 

文章四

 

硅涂层碳量子点复合纳米材料介导烟草中的蚜虫抗性激活

文章期刊:Journal of Nanobiotechnology

影响因子:12.6

发表时间:2025年5月

合作单位:贵州大学农业学院

百谱生物提供了非靶向代谢组检测服务!

研究思路

组学结果

  • SiO₂@CDs处理显著促进烟草生长(鲜重、干重增加),且在蚜虫侵染下仍保持生长优势;7天内蚜虫死亡率达71%,防控效果最优。蚜虫胁迫下,SiO₂@CDs显著提高烟草SOD、POD活性,降低MDA积累,同时促进Si和水杨酸(SA)积累,增强抗虫相关生理响应。

图3 纳米材料补充喷施对烟草生长、蚜虫死亡率及植株抗性反应的影响

  • 非靶代谢组鉴定出3856种代谢物,其中430种差异代谢物(271种上调、159种下调),主要涉及次生代谢、应激适应等通路。转录组筛选出571个差异表达基因(406种上调、165种下调),富集于植物激素信号转导、能量代谢等与抗虫和生长相关的通路。

图4 烟草叶片在蚜虫胁迫下对SiO₂@CDs处理的代谢组学和转录组学响应

  • 转录组和代谢组共富集32条通路,涉及碳代谢、氨基酸合成等关键过程。SiO₂@CDs通过上调生长素信号基因、细胞壁强化基因、木质素合成基因及抗氧化相关基因,从分子层面促进烟草生长并增强抗蚜能力。

图5 叶片对SiO₂@CDs施用的代谢响应

 

文章五

 

胶孢炭疽菌引起的草莓炭疽病对胶孢炭疽链霉菌CG-G2产生的挥发性有机化合物的生物防治潜力

文章期刊Food Chemistry

影响因子:9.8

发表时间:2023年11月

合作单位:中国热带农业科学院热带生物科学与生物技术研究所

百谱生物提供了挥发性代谢组和非靶向代谢组检测服务!

研究思路

组学结果

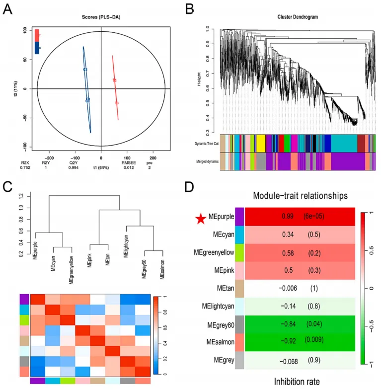
  • 非靶代谢组的OPLS-DA模型显示,VOCs处理组与对照组草莓果实的代谢谱差异显著,模型稳定性和可重复性良好。WGCNA分析将2633个代谢物分为9个模块,其中紫色模块与抑菌率相关性最高(r=0.99),为核心功能模块。

图3 草莓果实暴露于挥发性有机物后的整体代谢物分类与共表达网络

  • 紫色模块含1128个代谢物,其中17个参与黄酮类生物合成通路,松属素(Pinocembrin)和顺式-3,4-白矢车菊素为核心枢纽代谢物。VOCs处理后草莓果实黄酮含量显著升高(从0.81mg/g增至0.87mg/g),证实黄酮类代谢参与VOCs介导的抗真菌过程。

图4 紫色模块中的网络分析与枢纽代谢物筛选

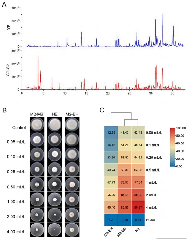
  • 通过SPME-GC-MS鉴定出VOCs中3种主要活性成分:甲基2-甲基丁酸酯、己腈和甲基2-乙基己酸酯。体外抑菌实验显示,甲基2-甲基丁酸酯活性最强,三者均呈剂量依赖性抑制胶孢炭疽菌生长。

图5 菌株CG-G2产生的挥发性物质的GC-MS谱图及抗真菌活性测定

百谱云