


在中国太行山沿线等地区,食管癌的发病率长期居高不下,远超全国平均水平,且5年生存率不足20%,成为威胁当地居民健康的”沉默杀手”。一直以来,这种显著的地域性差异难以用基因变异解释——毕竟不同地区患者的基因突变模式高度相似。那么,到底是什么在背后推动食管癌的区域高发?
2025年9月,发表在国际权威期刊Environmental Science & Technology的研究给出了关键答案。来自中国科学院、香港大学、北京大学肿瘤医院等机构的科研团队,系统性绘制了食管鳞状细胞癌(ESCC)的化学暴露组全景图,通过分析12个省份238名参与者的血浆和组织样本,揭开了环境化学物质与食管癌发生、地域分布的深层关联。

文章题目:Profiling the Chemical Exposomic Landscape of Esophageal Squamous Cell Carcinoma
期刊名称:Environmental Science & Technology
影响因子:11.3
发表时间:2025年9月
发表单位:中国科学院、香港大学等
研究方法:暴露组等
我们的身体每天都在接触各种化学物质:空气里的污染物、食物中的添加剂、水中的微量元素,还有身体自身代谢产生的内源性化合物。这些所有暴露的化学物质总和,就是”化学暴露组”。食管癌的发生离不开基因和环境的共同作用,但以往研究发现:即使是发病率相差巨大的地区,患者的基因突变特征也很相似。这意味着,非遗传的化学暴露因素,可能才是解释食管癌地域性高发的核心密码。不同于以往只关注单一化学物质的研究,这次科学家采用了”知识驱动+数据驱动” 的双重策略,整合了无机元素(如金属)、内源性化合物(如代谢产物)和外源性化合物(如污染物、食品成分),全面捕捉与食管癌相关的化学信号。
研究团队在全国12个省份(涵盖食管癌高风险区如太行山周边、低风险区)招募了238名参与者,包括健康人、食管炎患者和食管癌患者,收集了他们的血浆样本(168份)和食管组织样本(46份)。

通过两种高精度检测技术:
1.电感耦合等离子体质谱(ICP-MS):检测23种无机元素(包括铁、硒、铅、镉等);
2. 超高效液相色谱-高分辨质谱(UPLC-HRMS):筛查有机化合物;再结合机器学习等统计方法,最终识别出血浆中327种、组织中595种化学特征,其中128种是两者共有的 “核心化学指纹”。
研究明确了调查范围:以食管癌发病率56/10万和21/10万为界,划分高风险区和低风险区,所有参与者都在对应区域居住了20年以上。通过分析,科学家在血浆中识别出315种化学特征,在食管组织中识别出440种,这些化学物质都可归为四类——必需金属、非必需金属、内源性有机化合物(身体自身代谢产生)和外源性有机化合物(来自环境、食物等外部来源)。值得注意的是,血浆和组织中存在128种共同的化学特征,这说明两者可能共享部分环境暴露路径和生物信号传导机制。而且这些化学物质并非孤立存在,而是形成了复杂的相互作用网络,既有正向关联也有反向关联,共同影响着身体状态。

图1 研究示意图概述
进一步分析发现,化学物质在生活习惯和健康状态之间扮演着关键的”中介角色”。在排除地理、年龄、性别等因素干扰后,研究发现外源性有机物、非必需金属、必需金属这三类化学物质,参与生活习惯与健康指标关联的比例,都高于身体自身产生的内源性化合物,说明来自外部环境的化学物和金属元素,在食管癌相关的暴露过程中更活跃。以饮酒习惯为例,两种不同来源的化学物发挥了相反作用:植物源性的土木香酮A水平升高,会介导饮酒导致的中性粒细胞百分比和球蛋白水平上升;而天然食材中常见的1,2,3-三羟基苯(强抗氧化剂)水平降低,则会介导饮酒导致的单核细胞百分比下降。这两种化学物通过不同机制,传递了生活习惯对免疫状态的影响。

图2 化学暴露组全关联性及化学暴露组在ESCC中的中介作用
研究最关键的发现之一,是明确了地理居住地对体内化学暴露特征的影响最大。量化分析显示,地理因素对化学暴露组的贡献占比约28.8%,是第二大影响因素(腌制食品摄入频率)的4倍以上。更特别的是,地理因素是唯一对四类化学物质都有显著影响的因素,其他因素仅能影响部分类别。而且高风险区患者体内的化学暴露特征差异,显著大于低风险区患者。这意味着高风险区的化学环境更复杂,即便在地理范围较窄的区域内,化学物质组成也会出现剧烈波动,暗示当地的空气、水、土壤等环境中,可能存在特定的有害化学物组合。

图3 影响ESCC化学暴露组的多种因素效应
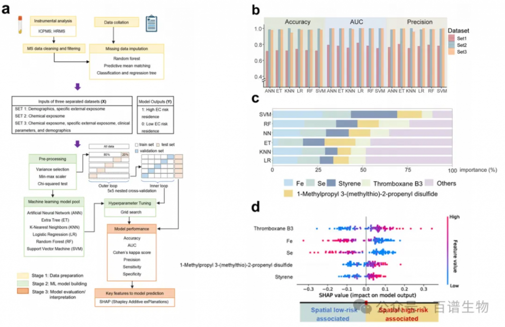
为了找到驱动食管癌地域差异的关键化学物,科学家运用了6种机器学习模型,对收集的数据进行深度挖掘。结果显示,仅依靠化学暴露相关数据,模型区分高、低风险区的准确率、AUC等指标就都超过0.9,性能优于单纯依靠人口统计学和生活习惯的数据,甚至能媲美整合所有数据的模型,足以证明化学暴露特征对地域风险的指示作用极强。通过进一步分析,研究锁定了5种核心化学标志物,它们的累积重要性占比超过50%:铁和硒的低水平,与高风险区显著相关;而苯乙烯(常见工业污染物)、1-甲基丙基3-(甲硫基)-2-丙烯基二硫化物(植物来源)、血栓素B3(生物活性信号分子)的高水平,则会增加关联高风险区的概率。

图4 通过多种可解释机器学习驱动模型识别的与空间分层EC风险相关的化学特征
从健康状态到癌症发生,体内的化学暴露特征会经历一系列可追踪的变化,这为早期筛查提供了重要线索。研究发现,近半数化学物在健康人到癌前病变(食管炎)阶段,就会发生剧烈波动,说明化学暴露特征的改变可能早于疾病的明显进展。具体来看,部分化学物(如壬二酸、铜、苯乙烯)会随疾病进展持续上升,而另一些(如钙、铁、邻苯二甲酸二丁酯)则呈逐步下降趋势。此外,外源性有机化合物在健康人和癌前病变阶段的差异尤为显著,钛和锶这两种来自外部环境的元素,会随肿瘤发生显著升高。基于这些差异化学物构建的检测面板,在区分健康人与癌前病变、健康人与食管癌、癌前病变与食管癌时,都表现出优异的诊断性能,为开发非侵入性筛查工具提供了明确靶点。

图5 化学暴露组的演变及其潜在风险评估能力
从基础科研到防癌实践的跨越破解地域高发之谜:证实地理环境通过塑造化学暴露组,主导食管癌的区域分布,为高风险区的环境治理提供了科学依据;开辟新的研究框架:整合无机+有机、内源性+外源性化学物的研究模式,为其他癌症(如胃癌、肺癌)的暴露组研究提供了”蓝图”;推动早期诊断:发现的化学标志物面板,有望替代痛苦的内镜检查,成为低成本、非侵入性的筛查手段;指导精准防控:针对苯乙烯、PFOS等关键污染物的环境监测,以及铁、硒等微量元素的补充,可能成为高风险区防癌的有效措施。这意味着:关注身边的环境质量、保持均衡饮食,可能是降低食管癌风险的关键。而未来,随着技术的成熟,简单的抽血检测就可能实现食管癌的早期预警,让”早发现、早治疗“成为常态。