


昼夜节律是生物调控代谢、生理等生命过程的核心内源性系统,下丘脑视交叉上核(SCN)为其核心中枢。此前研究多聚焦于昼夜节律的RNA表达层面,但mRNA与蛋白的表达存在时相和丰度差异,蛋白的翻译后修饰、亚细胞定位等关键功能信息也无法从转录层面推导,且受技术限制,过往昼夜蛋白质组研究缺乏多组织系统分析和公共跨组织数据库。
近日,东京都医学科学研究所Hikari Yoshitane团队联合多国机构,在Molecular Cell 发表题为 A mouse circadian proteome atlas 的研究,利用Orbitrap Astral新一代超高分辨率质谱,首次构建覆盖小鼠32种组织/脑区的昼夜蛋白质组图谱,搭建了可公共检索的数据库,解析了肝脏和SCN核心时钟的蛋白丰度、磷酸化修饰昼夜节律,还探究了家族性先进睡眠相综合征(FASP)模型小鼠的蛋白组紊乱特征,为生物钟调控机制与昼夜失调相关疾病研究提供了划时代的资源。

文章题目:A mouse circadian proteome atlas
期刊名称:Molecular Cell
影响因子:16.6
发表时间:2026年1月
研究物种:C57BL/6J野生型小鼠、hPER2-S662G转基因FASP模型小鼠
研究方法:Astral蛋白组,磷酸化蛋白组
公共数据库:https://chronoproteinology.org/circadian_atlas
研究思路:

研究以野生型和FASP模型小鼠为对象,在恒定黑暗或特定光周期下,采集32种组织/脑区、不同发育阶段(胚胎E9.5-E17.5、出生后P1.5)的样本,以及肝脏全细胞、核蛋白亚细胞样本,通过微穿刺技术完成SCN微量样本的获取;采用Orbitrap Astral新一代质谱仪结合纳升液相色谱,以DIA技术完成总蛋白组定量,DDA技术结合磷酸肽富集完成磷酸化蛋白组分析;通过BIO_CYCLE分析昼夜节律、UMAP进行组织聚类、GO/KEGG富集分析功能通路,同时搭建包含蛋白时空表达、磷酸化节律等数据的在线检索数据库。

图1 多组织蛋白质组学分析揭示了18,956种蛋白质的时空表达谱
围绕小鼠32种组织的时空蛋白组图谱展开研究,共在390份野生型组织样本中鉴定出17856种蛋白,结合发育阶段样本后总计达18956种,占UniProt小鼠蛋白库的73.8%,发现62.7%的蛋白至少在一种组织中存在24小时昼夜节律,其中NR1D1是最保守的节律蛋白,在25种组织中均有节律且脑区振幅低于非脑区,同时UMAP聚类分析显示不同组织存在特异性蛋白如SCN的RGS16,胚胎到出生后阶段的蛋白表达呈现动态变化,且胚胎期与成年期的节律蛋白重叠度低,体现出昼夜节律的发育阶段特异性重塑。

图2 小鼠肝脏中mRNA、全细胞蛋白及核蛋白水平的昼夜表达谱
解析小鼠肝脏mRNA、全细胞蛋白、核蛋白三个层面的昼夜节律特征,发现19.5%的mRNA、18.5%的全细胞蛋白和33.2%的核蛋白表现出昼夜节律,核蛋白的高节律比例印证了亚细胞分离能降低蛋白组复杂度、提升低丰度蛋白节律检测效率的特点,节律mRNA峰值在全天均匀分布,而全细胞节律蛋白峰值主要在夜间,蛋白峰值比对应mRNA平均延迟2.91h,核蛋白与全细胞蛋白的峰值时相基本一致,核心时钟蛋白PER2的mRNA与蛋白峰值时相差也验证了转录-翻译延迟的经典特征。

图3 小鼠肝脏中磷酸肽水平的昼夜节律变化曲线
聚焦小鼠肝脏的磷酸化蛋白组昼夜节律,在肝脏中鉴定出26725种全细胞磷酸肽和73444种核磷酸肽,来源于56.3%的肝脏检测蛋白,其中16.4%的全细胞磷酸肽具有昼夜节律,其峰值主要集中在白天,与蛋白丰度的夜间峰值形成互补,核磷酸肽峰值则在全天分布更广,核心时钟蛋白PER2等在肝脏核中表现出明显的磷酸化节律,同时DMD、HBS1等蛋白丰度无昼夜变化但磷酸化水平存在节律,还发现mTOR信号通路调控蛋白酶体和泛素酶的节律性核转位,为蛋白功能时空调控提供了新机制。

图4 小鼠硫氰酸盐中(磷酸化)蛋白质组的昼夜节律
首次实现SCN微量样本的深度蛋白组与磷酸化蛋白组分析,在SCN中鉴定出12350种蛋白和35824种磷酸肽,其中9.2%的蛋白、11.2%的磷酸肽具有昼夜节律,SCN的节律蛋白峰值比肝脏平均提前4小时,这是其作为核心时钟调控外周组织的分子基础,SIK1等蛋白在SCN中表现出强昼夜节律,节律磷酸肽峰值主要集中在主观清晨,且富集于多种重要信号通路,CAMK2、ERK1/2的激酶活性昼夜节律由磷酸化修饰调控,SCG2、SCN9A等神经相关蛋白丰度无节律但磷酸化水平存在昼夜节律。

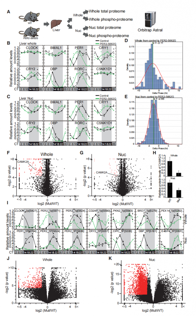
图5 hPER2-S662G转基因小鼠中(磷酸化)蛋白质组的昼夜节律
探究hPER2-S662G FASP模型小鼠肝脏的蛋白组与磷酸化蛋白组紊乱特征,发现模型鼠的核心时钟蛋白节律峰值平均提前3小时,全细胞蛋白和核蛋白分别提前3.11h和2.66h,同时模型鼠中CAMK2A等大量蛋白的表达丰度显著下调,核心时钟蛋白的磷酸化水平发生明显改变,如PER1 S704磷酸化下调、PER2 S971磷酸化上调,全基因组层面的磷酸肽丰度出现全局紊乱,核蛋白的丰度和磷酸化节律也存在显著异常,揭示了FASP不仅是节律时相改变,还伴随蛋白表达与修饰的全局紊乱。
研究利用Orbitrap Astral新一代质谱技术,构建了目前最全面的小鼠昼夜蛋白质组图谱,系统解析了32种组织/脑区的蛋白时空表达特征,首次揭示了肝脏和SCN核心时钟在蛋白丰度、磷酸化修饰、核转位三个层面的昼夜调控规律,阐明了hPER2-S662G FASP模型小鼠的全局蛋白组和磷酸化紊乱特征,并搭建了可免费检索的公共数据库。研究不仅发现了SCN与外周组织的时相差、mTOR调控的蛋白酶体核转位节律等新机制,还完善了昼夜节律的多层级调控网络,为昼夜失调相关疾病的研究提供了重要分子依据,也为微量样本的深度蛋白组分析提供了技术参考。未来可进一步拓展组织覆盖范围、开展单细胞蛋白组分析,结合转录组、代谢组等多组学技术完善生物钟调控网络,同时基于该数据库开展昼夜失调相关疾病的生物标志物筛选和药物研发,推动昼夜节律领域的基础研究与临床转化。
